
昆士兰大学(UQ)本科申请材料清单(2026 参考)
核心结论:必备材料 = 护照 + 学术证明(成绩单 / 毕业证 / 在读证明)+ 语言成绩;特殊专业额外要 PS / 推荐信 / 作品集 / 面试 / 入学考试;所有非英文材料需官方英文翻译 + 认证,建议提前 3–6 个月备齐。
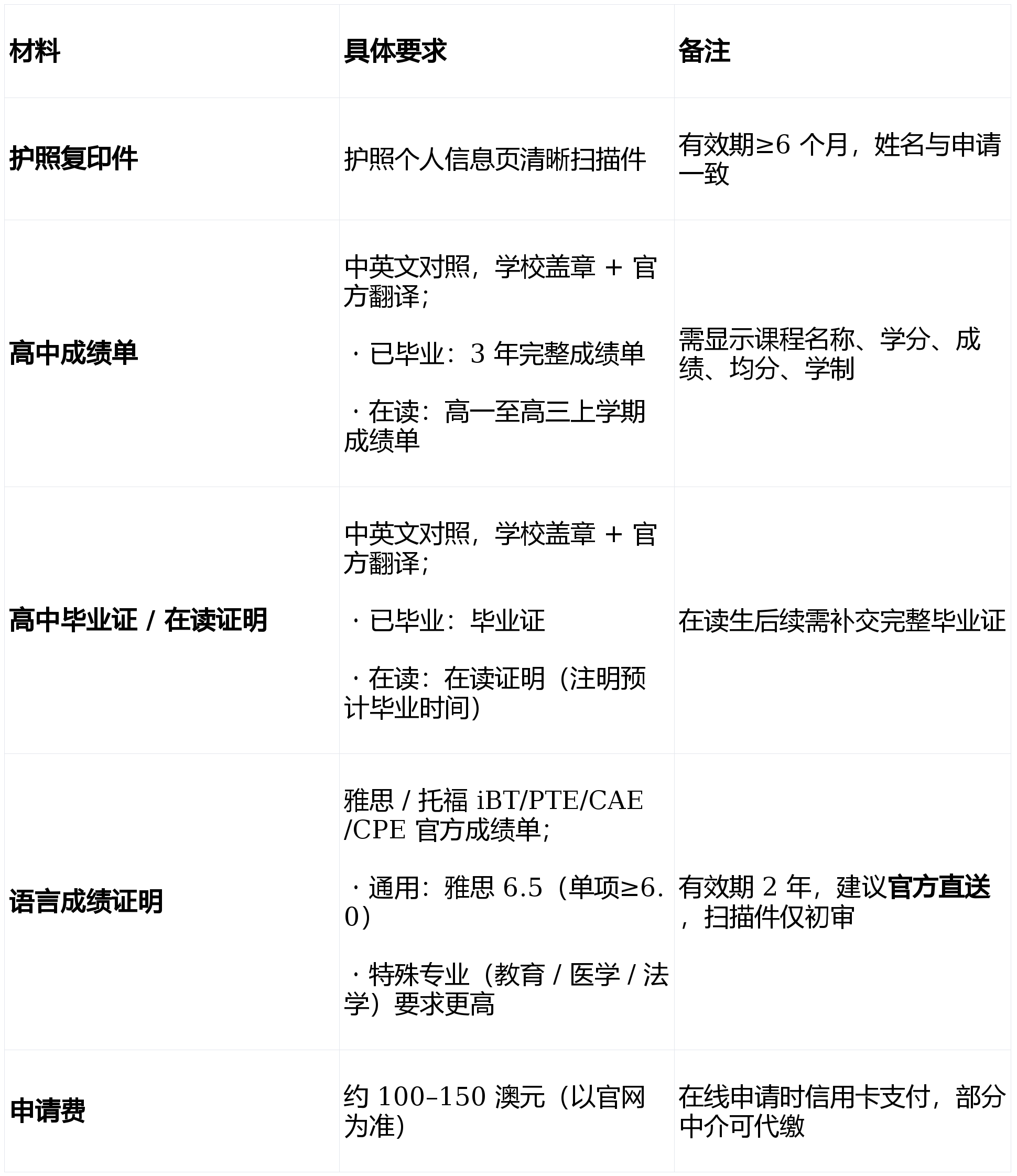
一、基础必备材料(所有申请人必交)

二、按申请路径补充材料(中国学生常见)
1. 高考直录(最常用)
- 高考成绩单:中英文对照,官方认证 / 公证件(需显示总分、省份、位次 / 百分比)
- 参考分数线:多数专业要求高考总分 70%–75%(如安徽理科约 525–560 分,以当年 UQ 公布为准)
2. 国际课程(A-Level/IB/AP 等)
- A-Level:AS+A2 成绩单 / 预估成绩单(学校盖章),通常 3 门 A-level(ABB–A*AA)
- IB:完整成绩单 / 预估成绩单,通常24–38 分(专业不同)
- AP:成绩单 + 毕业证,通常3–5 门 AP(3 分以上)+ 高中均分达标
3. 预科衔接(Foundation)
- 预科录取后升本科:无需重复提交,按预科成绩直升
- 直接申预科:材料同本科(高中成绩单 + 在读证明 + 语言:雅思 5.0–6.0)
三、特殊专业额外材料(关键!)

四、材料认证与翻译要求(必看!)
- 非英文材料:必须提供官方英文翻译件,并由以下机构认证:
- 学校官方翻译 + 盖章
- 公证处翻译 + 公证
- 澳洲 NAATI 认证翻译
- 认证方式:
- 扫描件上传:PDF 格式,清晰可读
- 原件核验:入学时需提供原件或认证件
- 禁止:自行翻译、无盖章翻译件