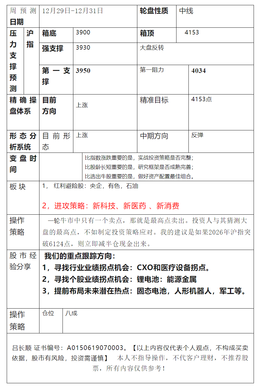
本周沪指收盘是3963点。我在上周的《周预测:历史性机遇,再次出现》一文中讲过,沪指会收复60日均线,从技术指标来看,沪指颈线位在3936点,周五两市成交量突破了2万亿,大盘放量突破颈线位,则局部双底结构形成,所以,虽然下周只有三个交易日,但仍然可能创反弹新高,突破4034点新高之后,下一个目标是?
首先,牛市不言顶,2026年牛市不结束,股指上涨到任何位置都是可能的。
其次,按照我们的精确操盘体系测算,沪指2026年反弹第一目标4153点,这个点位,我提前给了有半年了,可以翻看以前我们的周预测。
第三,跨年度行情已经开启,至于沪指见到4153点之后的目标,一个是看市场的成交量,一个是看趋势是否改变,原则上,只要大盘的上升趋势趋势不变,则投资人不用过于担心大盘。
从板块来看,我认为下周的机会集中于三个方向,第一个方向是有色板块,目前有色已经成为本轮新的反弹核心。如果你真的不了解有色板块,那么你可以回看我给出的有色股票池,也可以看11月底的文章《商品大涨引爆,有色金属将领涨》。特别说明一下,其实有色金属期货行情远远的比有色股票涨的疯狂,一个期货基金经理和我说,他们的期货产品净值都到了30。
第二个方向是AI,这里既包括硬件,也包括软件。特别强调一下的是恒生科技指数都跌到了年线,一年都白涨了,那么是否意味着2026年会把2025年的走势再来一次呢?虽然历史不会简单的重复,但泥沙俱下之后,我相信中国科技股里面有一批错杀的公司。
第三个方向是十五五规划建议稿中提到的4+6新兴产业方向。这里先特别提醒一下短期风险。商业航天概念炒的有点过火,虽然政策的大方向没有问题,但问题是很多上市公司都在澄清自己的产品与商业航天无关,但股民就是爆炒不停,真的是股民说你有,你就有。商业航天的火箭回收技术尚不成熟,距离类似星舰那样的大规模商业应用尚有1-2年左右的技术差距,以后每次发射都会反复炒作。

吕长顺(凯恩斯) 证书编号:A0150619070003。【以上内容仅代表个人观点,不构成买卖依据,股市有风险,投资需谨慎】